1回収する前に

臨時ゴミ(粗大ゴミなど)は、市町村に処理を依頼、又は市町村から許可を受けた業者への委託が必要です
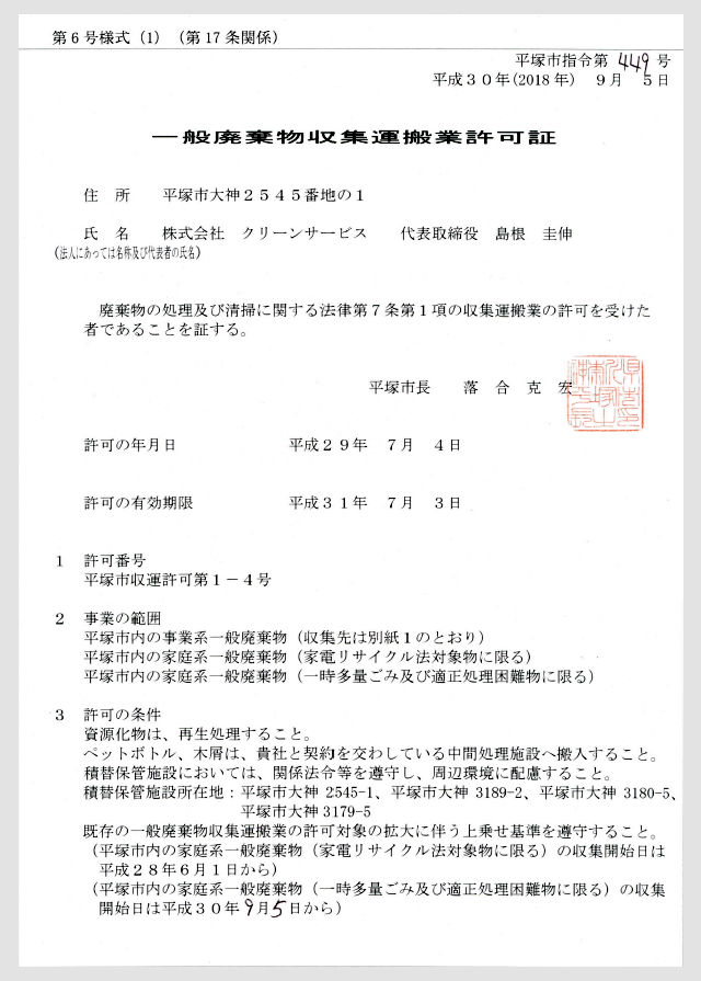
一般家庭の生活から発生する臨時ゴミ(粗大ゴミなど)を処理するには、お住まいの市町村に処理を依頼するか、又は市町村から許可を受けた業者に委託する必要があります。
弊社は平塚市より許可を受けて平塚市内の臨時ゴミ(粗大ゴミなど)を回収をさせていただいております。

一般家庭の生活から発生する臨時ゴミ(粗大ゴミなど)を処理するには、お住まいの市町村に処理を依頼するか、又は市町村から許可を受けた業者に委託する必要があります。
弊社は平塚市より許可を受けて平塚市内の臨時ゴミ(粗大ゴミなど)を回収をさせていただいております。


※委任状に署名を入れていただく必要があるため、必ず回収時に立会をお願いいたします。

TEL.0463-54-4965
平日の午前9時~17時00分
※12時00分~13時00分までは除きます
※祝祭日及び年末年始等の特別期間は除きます
※市内にお住まいであること、ご家庭内で使われていたものであることを確認させていただくことがあります。
※回収日につきましては、弊社指定日となります。回収日を指定することは、原則できませんのであらかじめご了承ください。
パック料金と単品料金の大きく2種類の料金体系をご用意しております。
平塚市の「臨時ごみ等納付券」は使用できません。
タンス+学習机+自転車

タンス+学習机+自転車+食器棚

タンス+学習机+自転車+食器棚+布団+ゴミ袋×20

タンス+学習机+自転車+食器棚+布団+ゴミ袋×50

※2品、2㎥以上の場合はパック料金となります。ご了承ください。
以下の条件が当てはまる場合は別途料金がかかる場合がございます。
弊社営業担当が伺い、お見積りさせていただきます。
ピアノ・バイク・タイヤ・バッテリー・消火器・金庫・風呂桶・土砂・石・コンクリートブロック類・プロパンガスボンベ・灯油・ガソリン・廃油(食用以外)・塗料・薬品・農薬・サーフボード・仏具・葬祭用意品・車やバイク等の関連品・その他